REPLY CORPORATION

POWERBOARD 25-286, PS/2 MODEL 25

Processor

CX486DX2/80486DX2/80486DX4

Processor Speed

50(internal)/66(internal)/100(internal)MHz

Chip Set

Unidentified

Max. Onboard DRAM

32MB

Cache

None

BIOS

Reply

Dimensions

330mm x 218mm

I/O Options

PS/2 mouse port, parallel port, serial port, floppy drive interface, IDE interface, VGA interface, riser slot

NPU Options

None

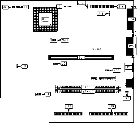
CONNECTIONS

Purpose

Location

Purpose

Location

VGA interface

J4

PS/2 mouse port

J21

Drive power connector

J5

Headphone connector

J23

External battery

J6

Parallel port

J24

IDE interface

J13

Serial port

J25

Floppy drive interface

J15

Riser Card

SL1

ST-506/412 interface

J19

   

USER CONFIGURABLE SETTINGS

Function

Jumper

Position

»

VGA IRQ enabled

J3

pins 1 & 2 closed

 

VGA IRQ disabled

J3

pins 2 & 3 closed

»

Floppy drive cable select type A

J12

pins 2 & 3 closed

 

Floppy drive cable select type B

J12

pins 1 & 2 closed

»

IRQ5 enabled

J17

pins 1 & 2 closed

 

IRQ5 disabled

J17

pins 2 & 3 closed

»

CMOS memory normal operation

J18

pins 1 & 2 closed

 

CMOS memory clear

J18

pins 2 & 3 closed

DRAM CONFIGURATION

Size

Bank 0

Bank 1

1MB

(1) 256K x 36

NONE

2MB

(1) 256K x 36

(1) 256K x 36

4MB

(1) 1M x 36

NONE

5MB

(1) 1M x 36

(1) 256K x 36

8MB

(1) 1M x 36

(1) 1M x 36

16MB

(1) 4M x 36

NONE

17MB

(1) 256K x 36

(1) 4M x 36

17MB

(1) 4M x 36

(1) 256K x 36

20MB

(1) 1M x 36

(1) 4M x 36

20MB

(1) 4M x 36

(1) 1M x 36

32MB

(1) 4M x 36

(1) 4M x 36

CPU TYPE CONFIGURATION

Type

J1

J2

CX486DX2

Closed

Open

80486DX2

Open

Closed

80486DX4

Open

Closed

CPU SPEED CONFIGURATION

Speed

SW1/1

SW1/2

SW1/3

50iMHz

Off

Off

On

66iMHz

On

On

Off

100iMHz

On

On

Off